Personal Projects

Below are some of my recent major projects done during my courses at the University of Calgary.

Project #1 – Database API (ENSF 300)

Repository: View on GitHub

How does it work? The Python code runs via CLI, allowing business users to execute commands without knowing SQL or Python. Prompts guide the user through adding, removing, or modifying data in the database.

Project #2 – Heated Mug (ENEL 300)

A heated mug designed to maintain beverage temperature. Below are some visuals of the prototype and circuit:

Heated mug prototype Heated mug circuit diagram

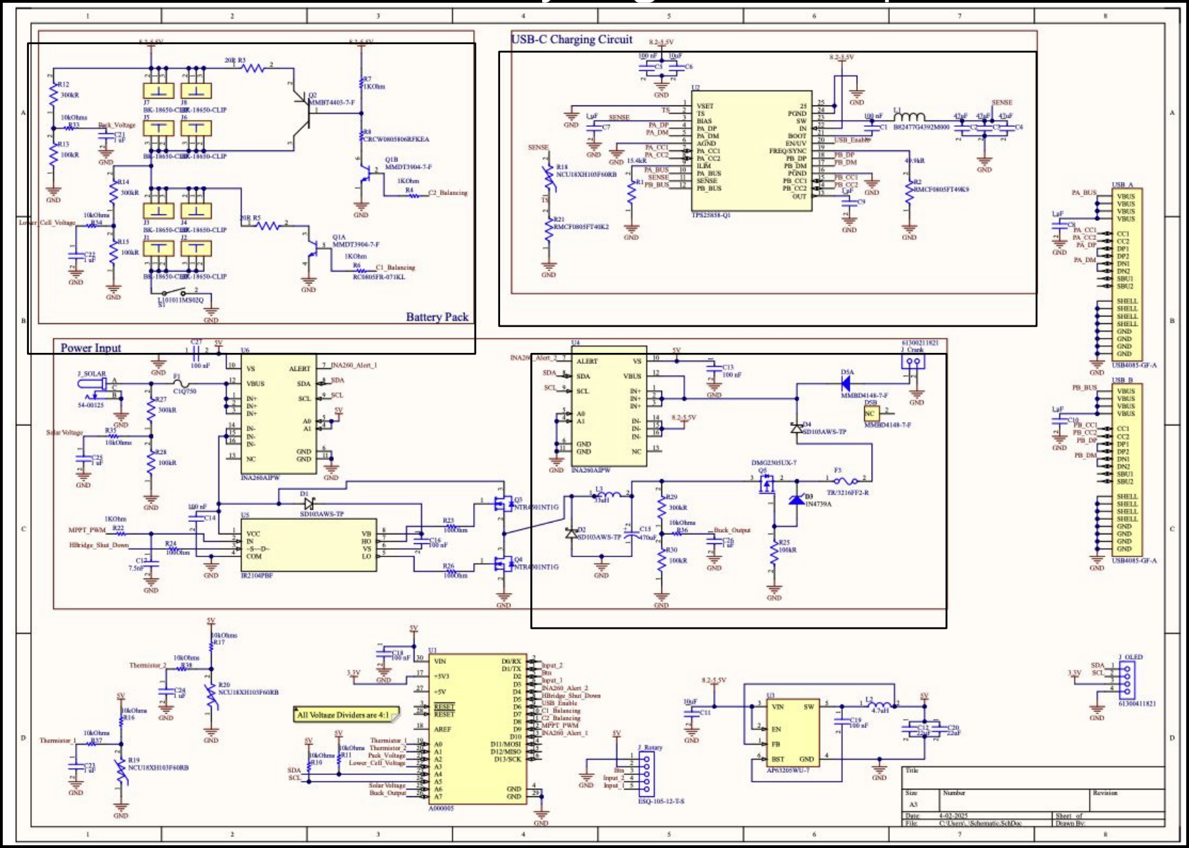
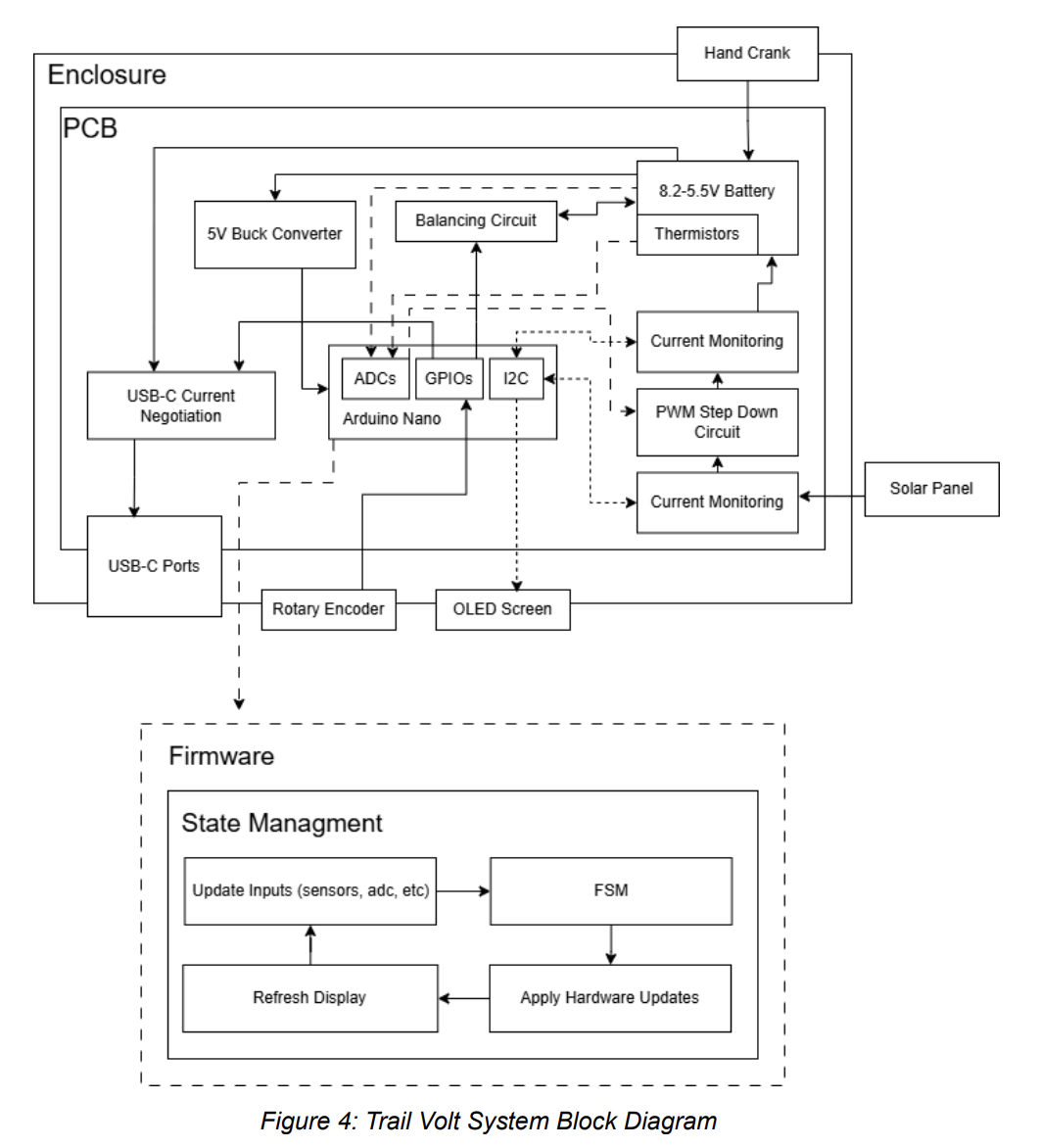
Project #3 – Solar Powered Battery Bank (ENEL 400)

Repository: View on GitHub

This battery bank charges through solar panels and stores energy efficiently. Here are some images and diagrams:

Battery bank assembled Battery bank physical circuit Battery bank with solar panel State diagram Circuit diagram System diagram

Project #4 – Smart Online Scheduling System (ENSF 380)

Repository: View on GitHub

A web-based scheduling system that streamlines task management. Demo video below:

These are not all my projects, but they represent some of my recent, major collaborations and individual efforts.